网站首页
集团介绍
集团新闻
集团文化
集团荣誉
省局要闻
联系我们
欢迎光临江苏省山水大酒店集团有限公司网站
集团简介
组织架构
发展历程
集团视频
集团要闻
图片新闻
通知公告
当前位置:
首页
>
集团新闻
>
通知公告
>
正文
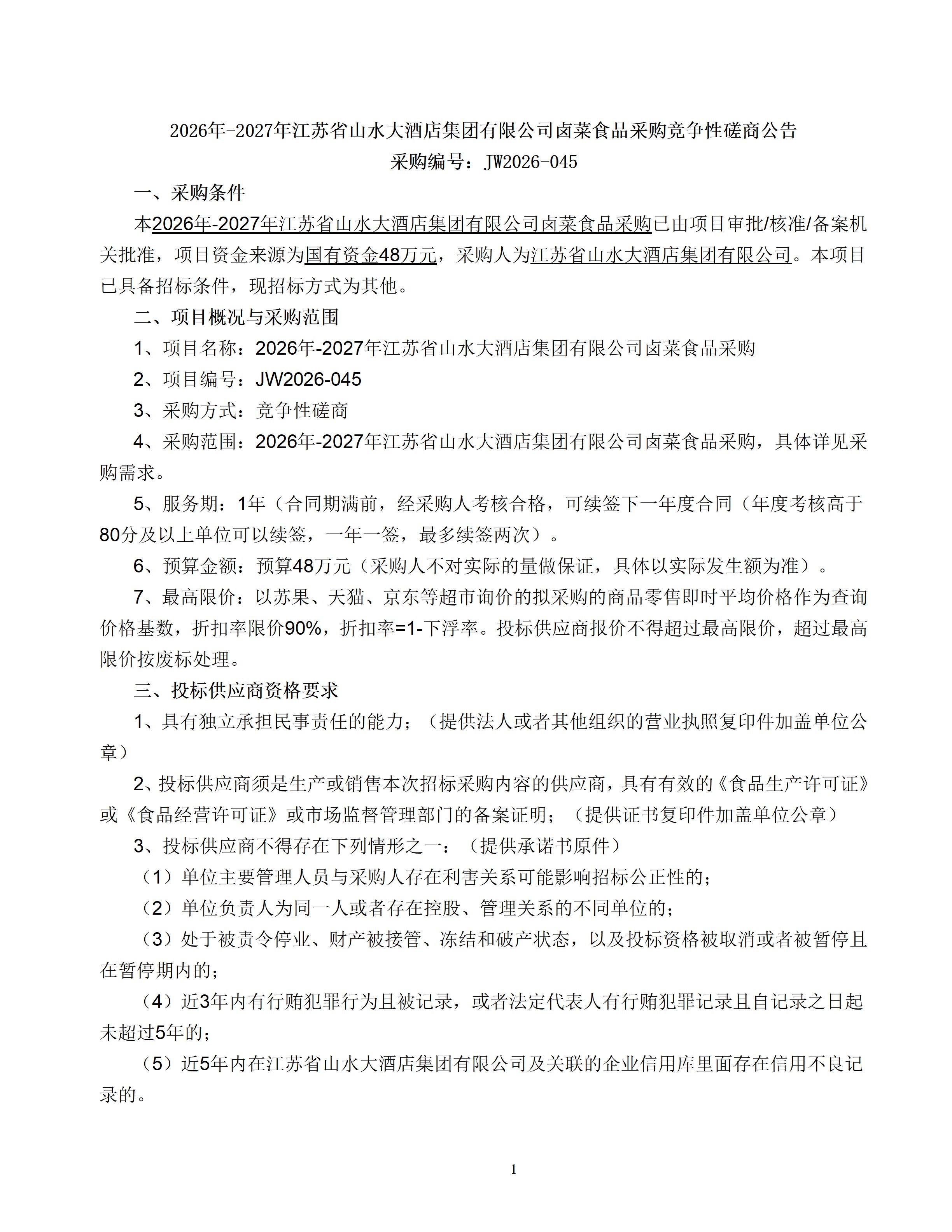
2026年-2027年江苏省山水大酒店集团有限公司卤菜食品采购竞争性磋商公告
发布时间:2026年04月15日 47:06
信息来源:ssdjd
阅读次数:
次
【字体:
大
中
小
】
<
快速入口
省地矿局
省文旅厅
市文旅局
相关兄弟单位
江苏省地矿局第一地质大队
江苏省地矿局第二地质大队
江苏省地矿局第三地质大队
江苏省地矿局第四地质大队
江苏省地矿局第五地质大队
江苏省地矿局第六地质大队
江苏省核工业二七二地质大队
江苏省地质环境勘查院
江苏省水文地质海洋地质勘查院
江苏省地质勘查技术院
江苏省地质工程有限公司
江苏省山水资源开发集团有限公司
江苏省岩土工程公司
江苏省地质测绘院